资源篮
0
普通会员
限时优惠
登录
首页
文库
国家标准
综合
农林业
医药卫生
矿业
石油
能源
化工
冶金
机械
国际标准
ISO 国际标准化组织
IEC 国际电工委员会
ITU 国际电信联盟
CAC 国际食品法典委员会
WHO 世界卫生组织
IEEE 电气与电子工程师学会
行业标准
安全生产
石油化工行业
机械行业
化工行业
轻工行业
有色冶金行业
企业标准
华东地区
华南地区
华中地区
华北地区
西北地区
西南地区
东北地区
管理体系
质量手册
程序文件
作业指导书/规范
记录与表单
内审/管理评审
措施管理
法律法规
宪法
法律
行政法规
监察法规
地方法规
军事法规
部门规章
地方政府规章
司法解释
工程资料
施工组织设计
工程造价预算
安全资料
技术交底
施工图纸
试验检测
设计、计算
竣工资料编制
行业方案
工业制造
医药健康
石油化工
矿业工程
计算机服务与软件业
弱电工程
数字基建
应急管理
工作总结
办公文档
项目管理
规章制度
事务文书
调研报告
工作计划
招标投标
活动策划
会议纪要
通知/申请
演讲致辞
述职报告
HR管理
合同协议
房屋合同
买卖购销
投资合作
劳动人事
委托代理
加工承揽
借贷担保
租赁合同
服务合同
技术合同
婚姻家庭
运输仓储
知识产权
捐赠赠与
供用合同
诉讼文书
教育培训
幼儿教育
学历教育
资格考试
职业培训
出国留学
公职考试
毕业论文
毕业答辩
典籍小说
地方志
标签
专题
悬赏
赚钱
文库
行业方案
弱电工程
四川省电信有限公司公共资源标识规范
DOC
15页
下载290
2025-08-10
浏览30925
收藏27
点赞746
评分-
免费文档
侵权举报
温馨提示:当前文档最多只能预览 5 页,若文档总页数超出了 3 页,请下载原文档以浏览全部内容。
剩余10页未读,
下载浏览全部
收藏
已收藏
喜欢
已喜欢
文档描述
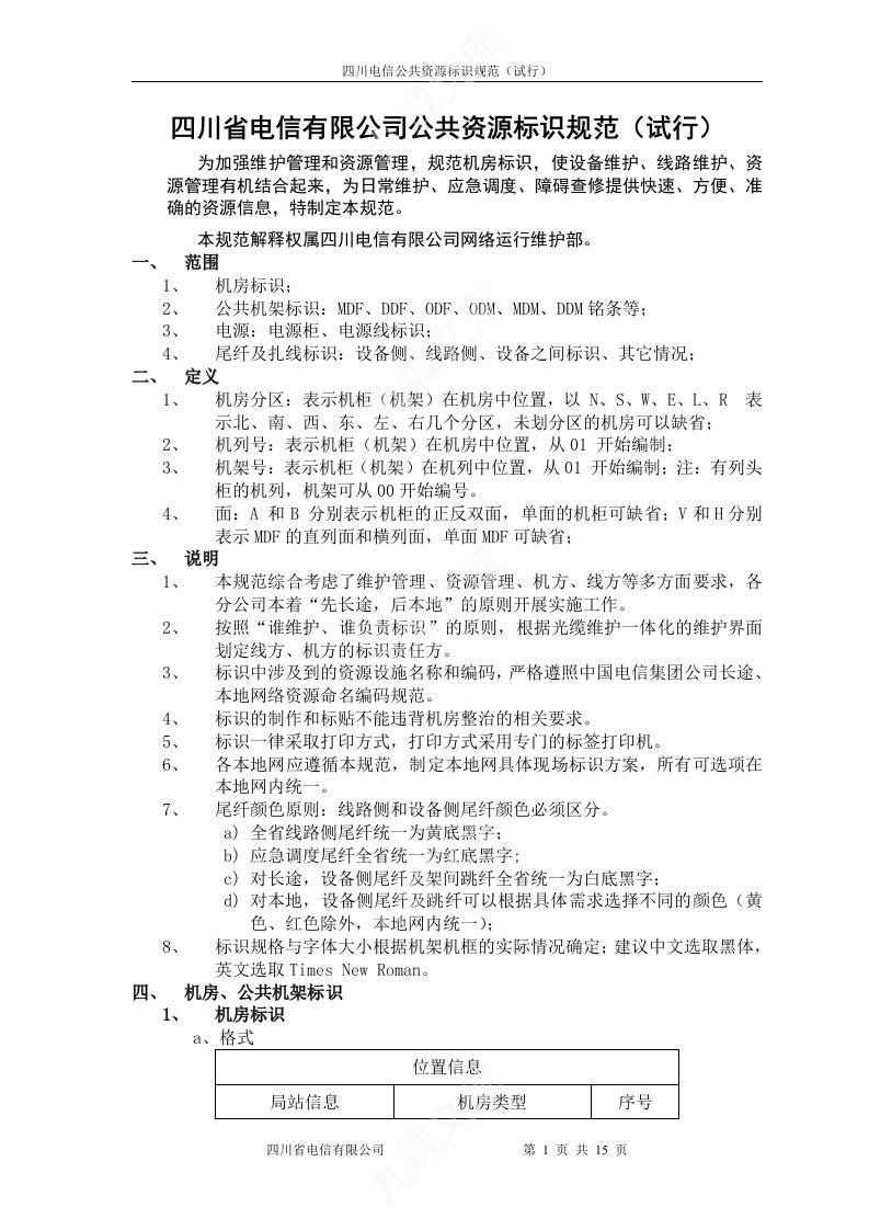
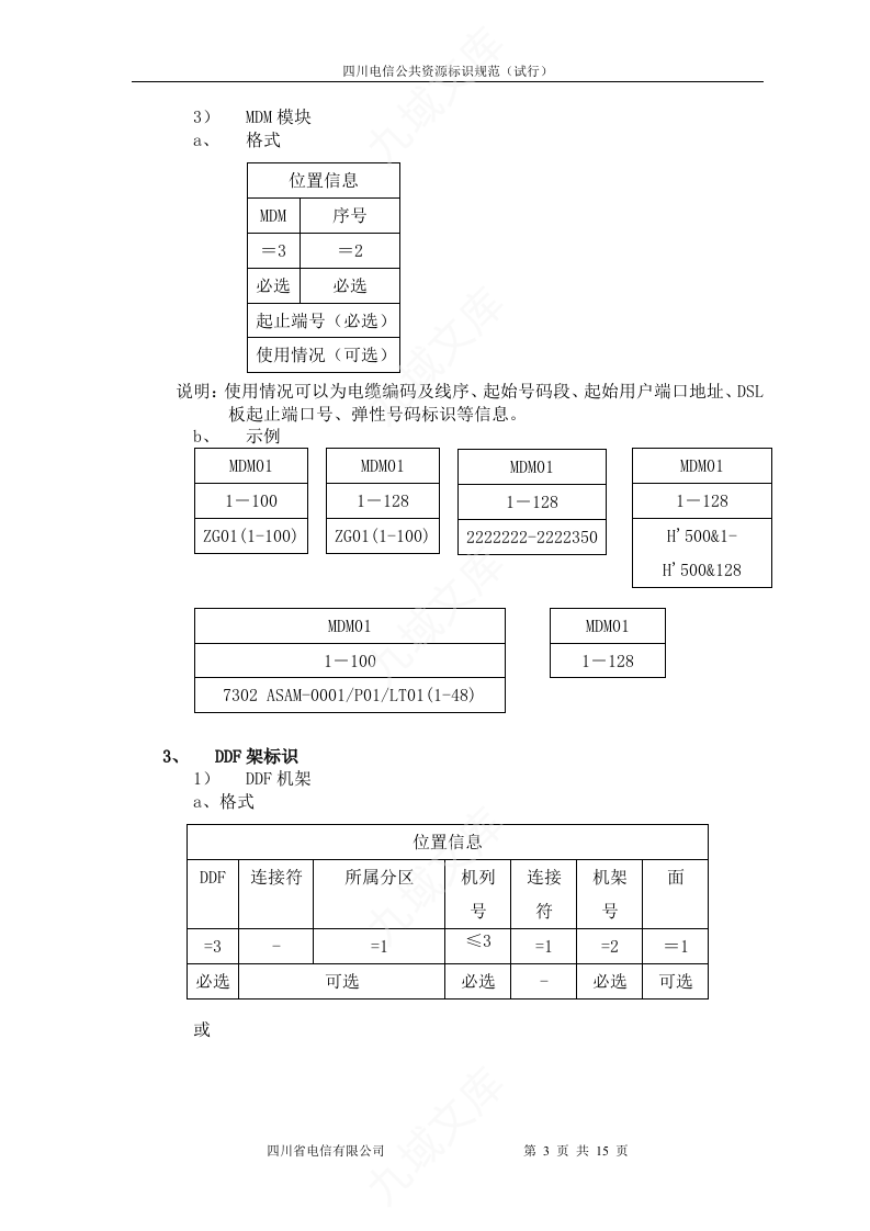
为加强维护管理和资源管理,规范机房标识,使设备维护、线路维护、资源管理有机结合起来,为日常维护、应急调度、障碍查修提供快速、方便、准确的资源信息,特制定本规范。 本规范解释权属四川电信有限公司网络运行维护部。
雪碧加白酒
这个人很懒,什么都没留下
未认证用户
查看用户
该文档于
上传
推荐文档
弱电施工规范汇总
四川省电信有限公司公共资源标识规范
最新文档
弱电施工规范汇总
四川省电信有限公司公共资源标识规范
布线标识管理方案
QQ
QQ扫一扫联系
点击联系
2353775572
微信
微信扫一扫联系客服
微信公众号
扫一扫访问公众号
扫一扫
客服